欢迎光临 加码网海量资源为学习加码!
首页 > 小学 > 数学
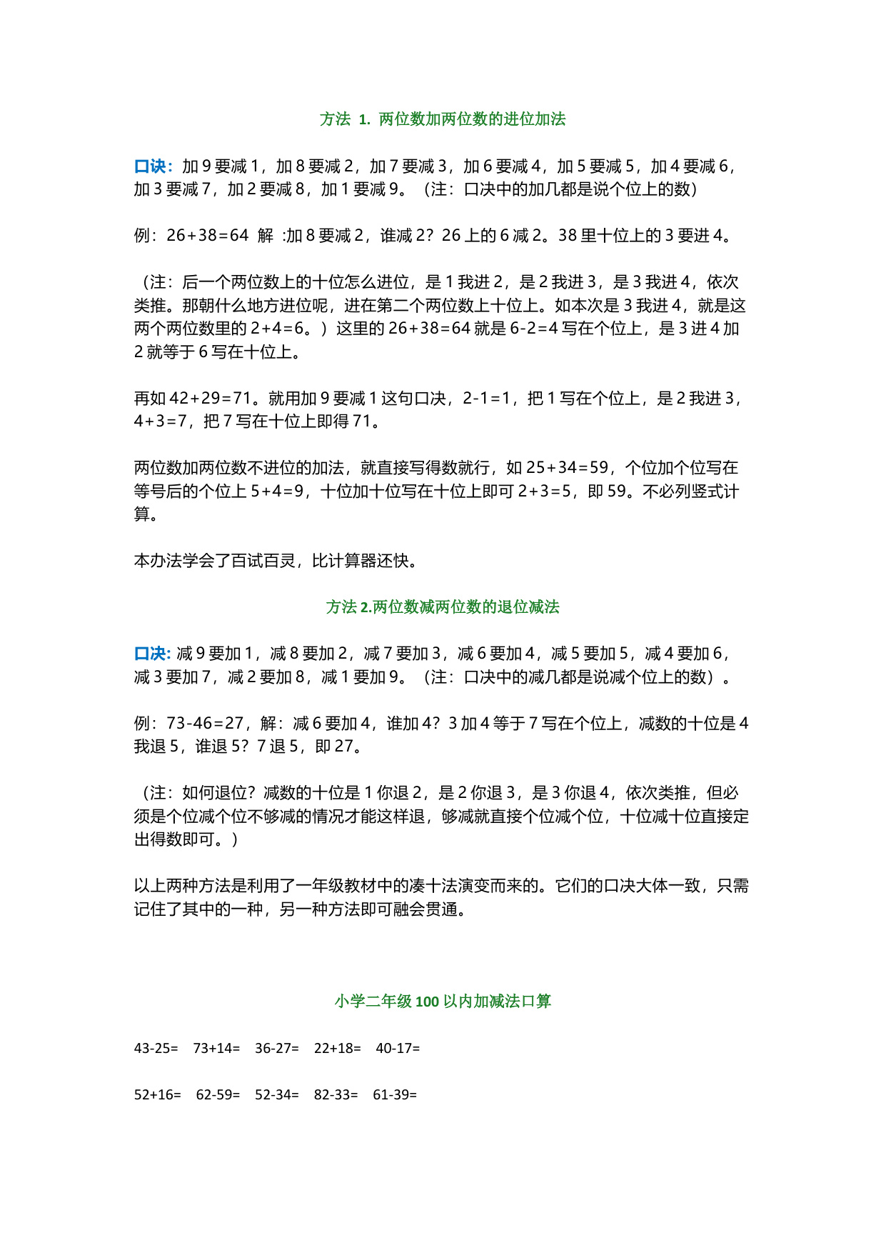
二年级数学上册-100以内加减法速算方法带口算
admin 2025-09-24 加入收藏 立即下载 1

本文共2页,当前提供部分预览,高清全文请下载文档查看!

本文共2页,当前提供部分预览,高清全文请下载文档查看!

文件下载
二年级数学上册-100以内加减法速算方法带口算    [ Word 2页 13.65 KB ]
>> 本站资源提供免费下载!七天内重复下载不消耗下载量。
本文网址:https://jiamawang.cn/xiaoxue/shuxue/2732.html,本篇 二年级数学上册-100以内加减法速算方法带口算 资料为Word格式,请下载后使用相应软件打开。
本站资源版权均属于原作者所有,这里所提供资源均只能用于参考学习使用,请勿直接商用。若由于商用引起版权纠纷,一切责任均由使用者负责。