欢迎光临 加码网海量资源为学习加码!
首页 > 小学 > 数学
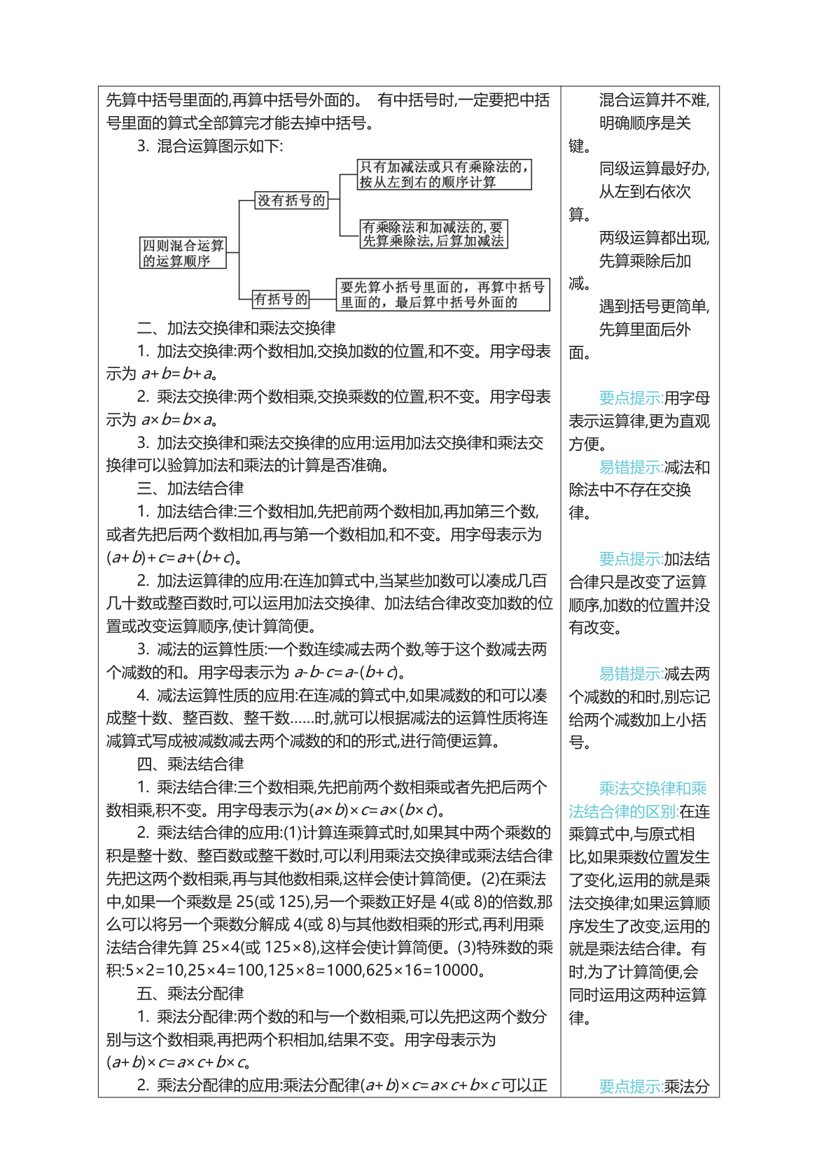
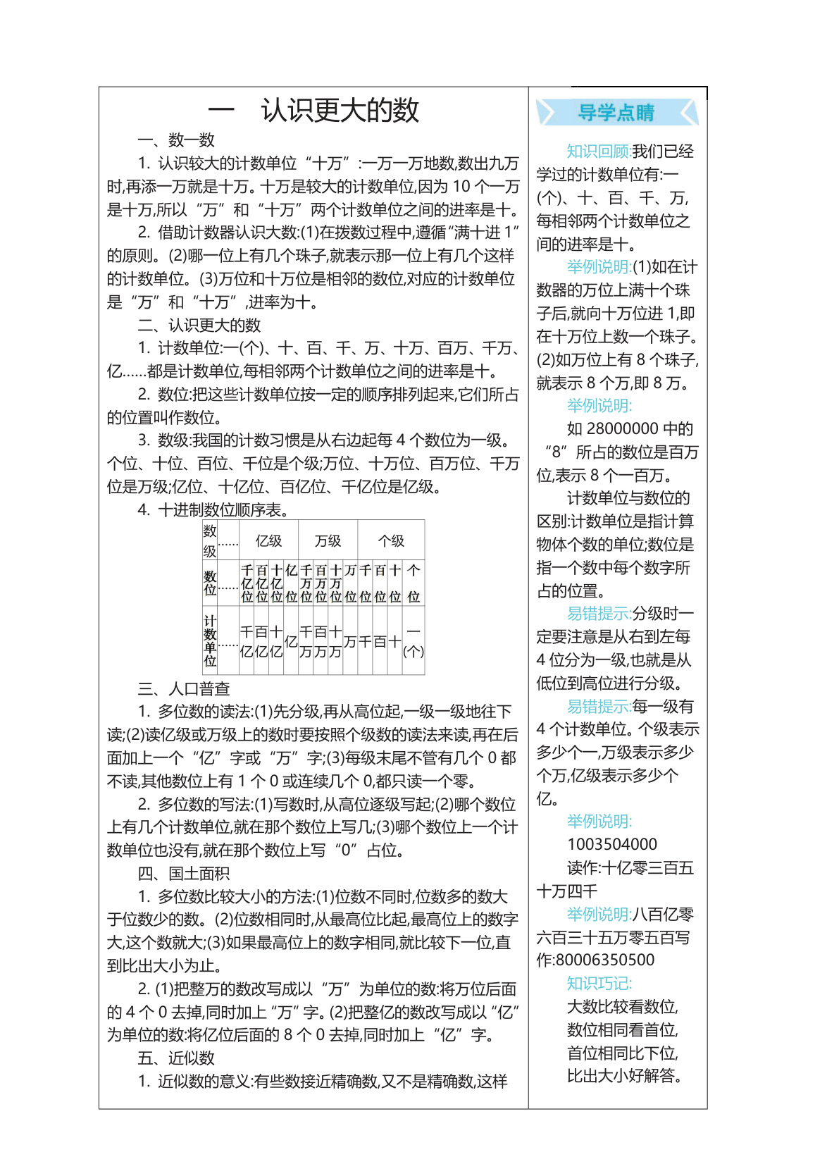
四年级上册数学北师版知识要点
admin 2025-09-25 加入收藏 立即下载 3

本文共13页,当前提供部分预览,高清全文请下载文档查看!

本文共13页,当前提供部分预览,高清全文请下载文档查看!

文件下载
四年级上册数学北师版知识要点    [ PDF 13页 1.34 MB ]
>> 本站资源提供免费下载!七天内重复下载不消耗下载量。
本文网址:https://jiamawang.cn/xiaoxue/shuxue/3661.html,本篇 四年级上册数学北师版知识要点 资料为PDF格式,请下载后使用相应软件打开。
本站资源版权均属于原作者所有,这里所提供资源均只能用于参考学习使用,请勿直接商用。若由于商用引起版权纠纷,一切责任均由使用者负责。