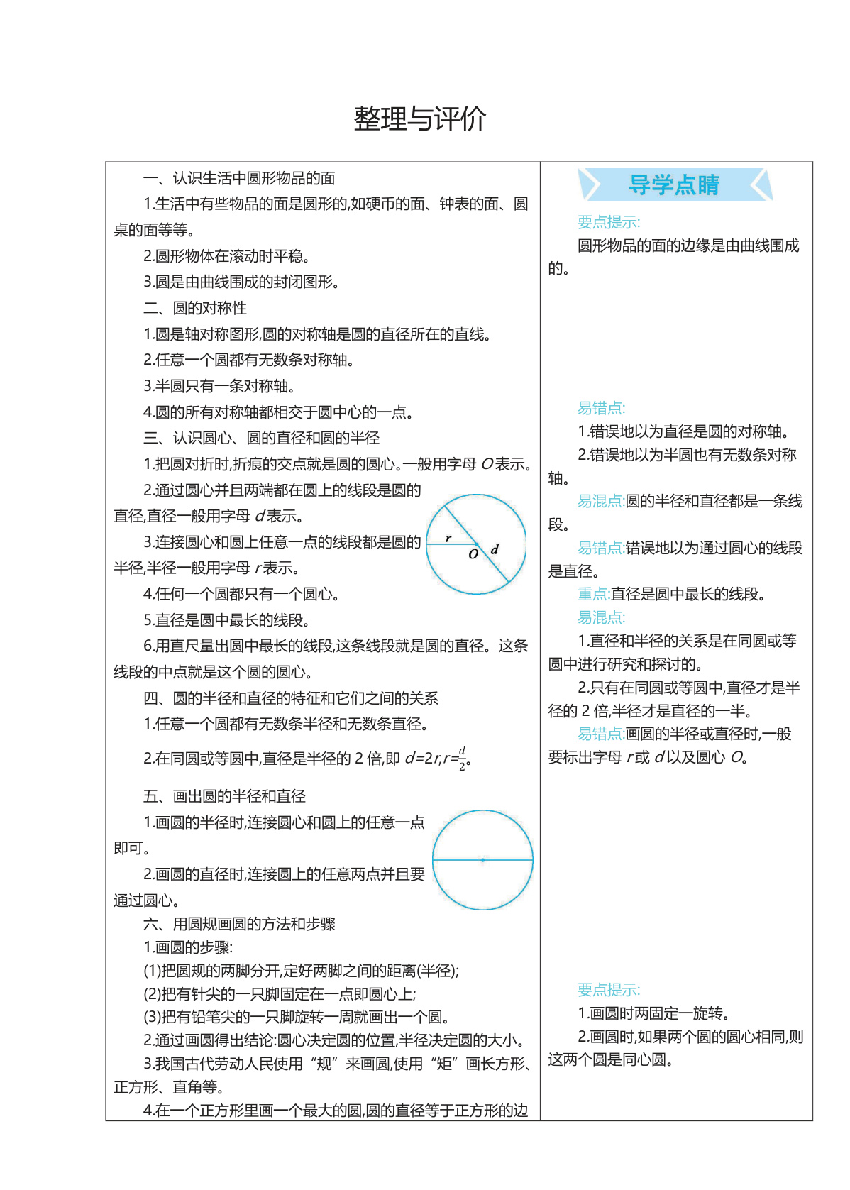
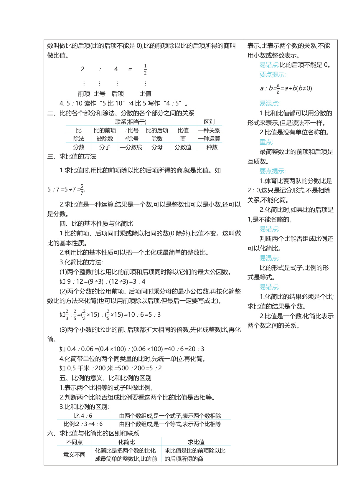
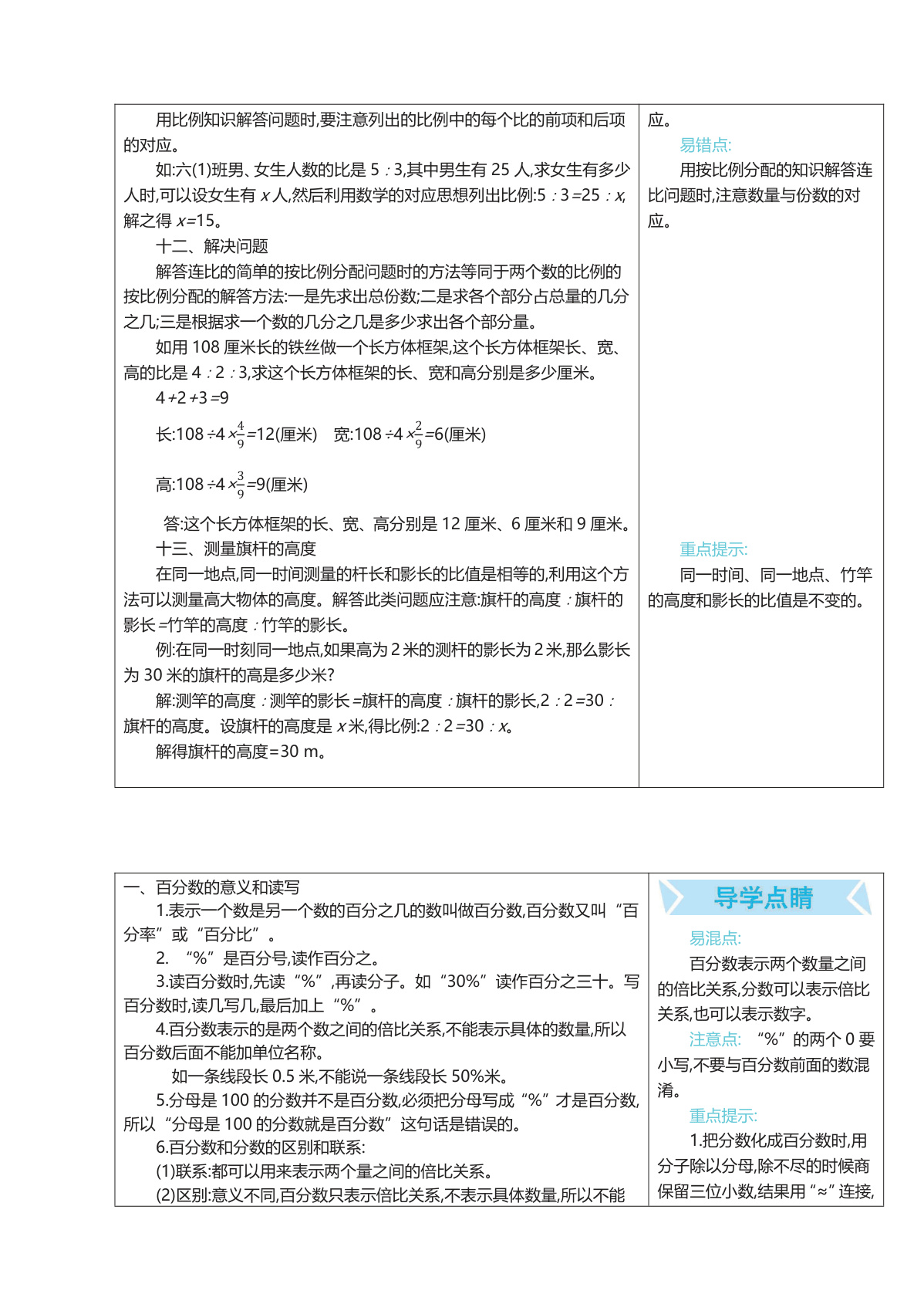
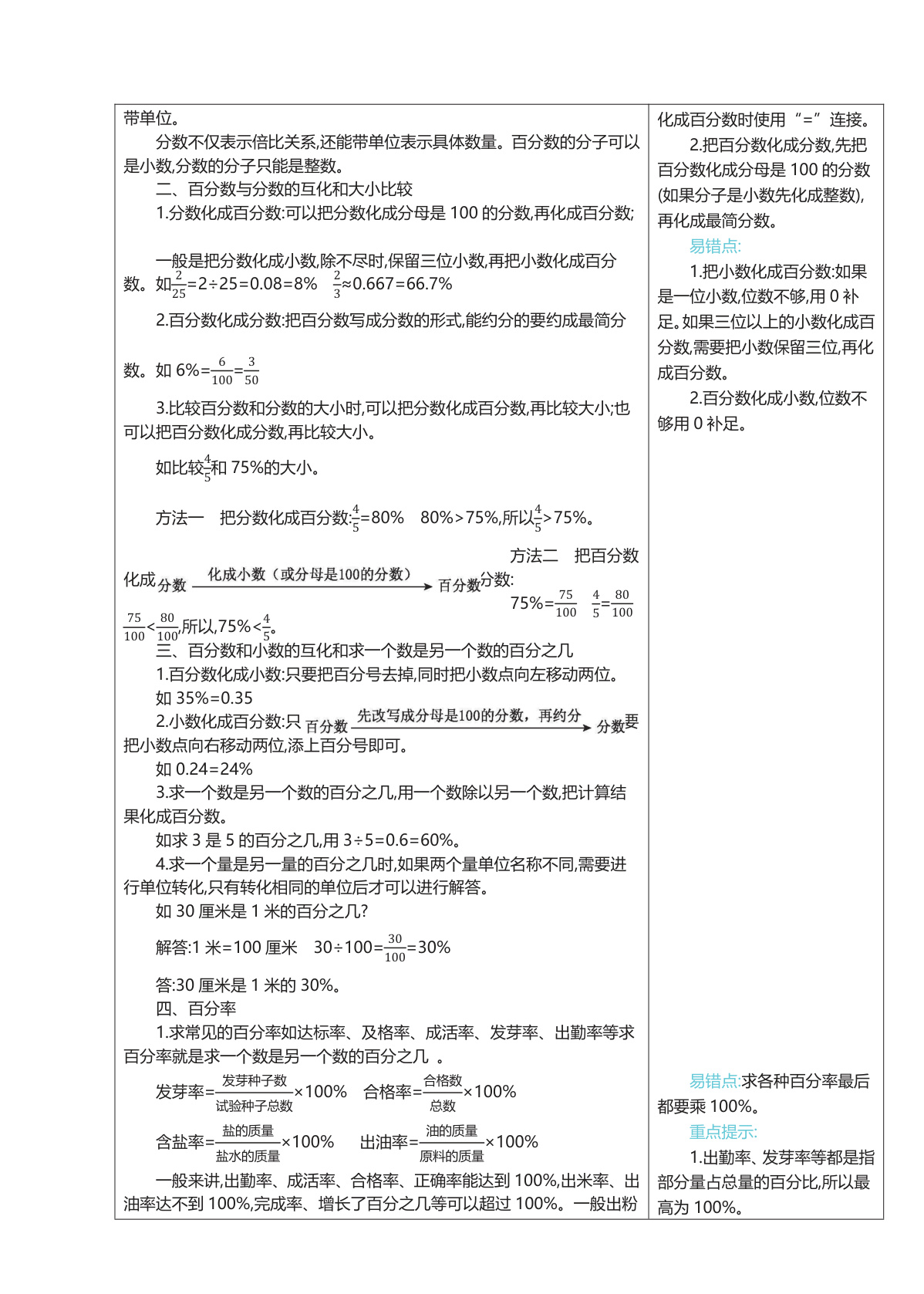
本文共15页,当前提供部分预览,高清全文请下载文档查看!
 
																					 
																					 
																					 
																					 
																					 
																					 
														本文共15页,当前提供部分预览,高清全文请下载文档查看!
本站资源版权均属于原作者所有,这里所提供资源均只能用于参考学习使用,请勿直接商用。若由于商用引起版权纠纷,一切责任均由使用者负责。
上一篇:六年级数学上册概念与公式汇总